
Advanced Simulation Platform
Purpose
The platform models pipeline transport flows and estimates infrastructure costs for water, methane, CO₂, and more.
Primary users
Industrial players, Transmission System Operators (TSO), and Distribution System Operators (DSO).
Where it fits (process/stage/trigger)
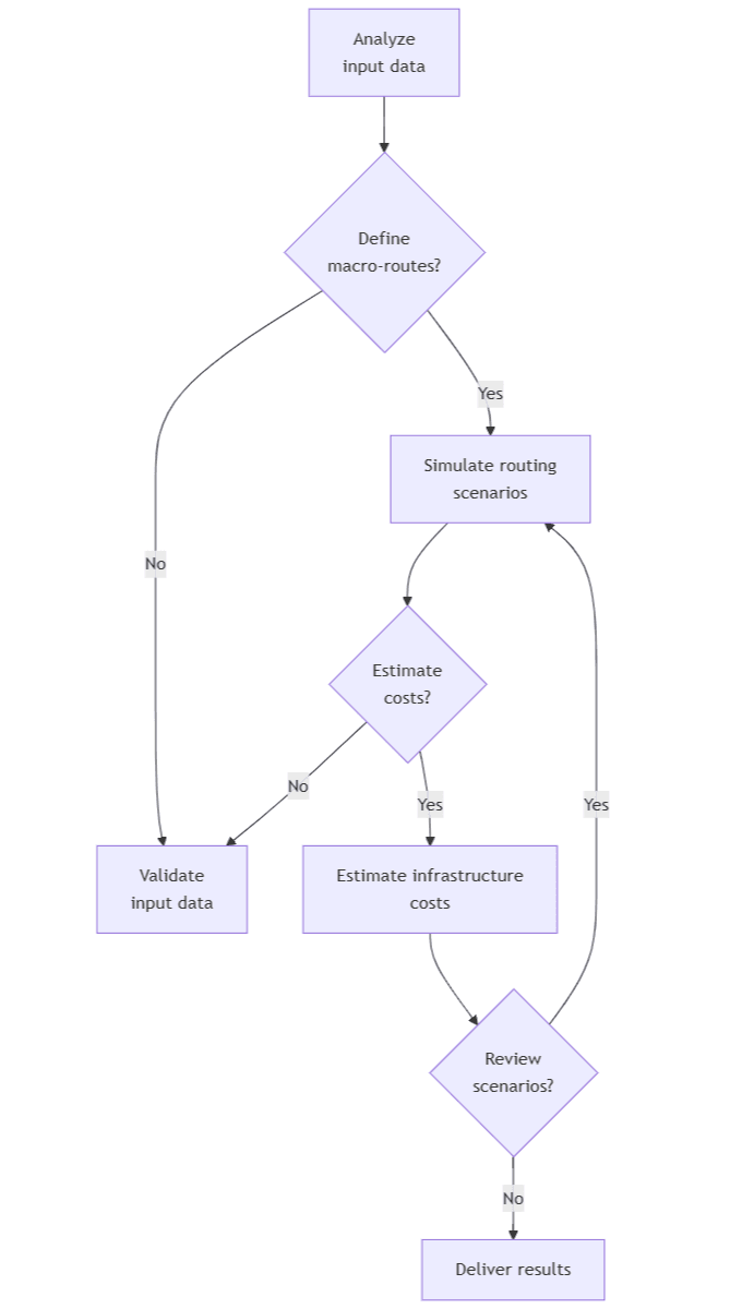
It fits in the planning and design stages of transport network projects, especially when defining macro-routes.
Key capabilities / workflow
The platform simulates different routing, capacity, and operational constraint scenarios and automatically estimates infrastructure costs (CAPEX & OPEX) for each scenario.
Inputs
Volumes to be transported and the sites to be connected.
Outputs / Deliverables
Simulated routing scenarios and estimated infrastructure costs.
Value
Provides a major asset for developing in-house solutions, reducing the need for external engineering partnerships, and enhancing project competitiveness.
