
Back to Agents

Industrial & Asset-Intensive Sectors Energy & UtilitiesESG
WasteTracker
Purpose
Track waste generated during construction projects, monitor disposal flows, and produce actionable sustainability and compliance reporting for stakeholders.
Primary users
Project managers, site managers, EHS/HSE teams, sustainability leads, compliance officers, and operations teams in construction and civil engineering.
Where it fits (process/stage/trigger)
Used continuously during project execution (daily/weekly waste logging) and at reporting checkpoints (monthly reporting, client reporting, internal audits, regulatory submissions). Triggered by new waste entries, disposal events, or scheduled reporting cycles.
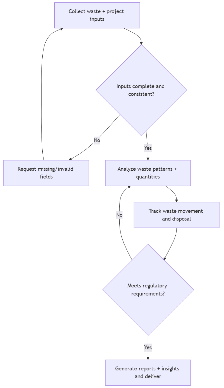
Key capabilities / workflow
- Collects waste inputs (types, quantities, project metadata, location, applicable regulations)
- Validates data completeness and consistency; flags missing or implausible entries
- Analyzes waste trends (by type, site, phase, subcontractor where provided)
- Tracks waste movement and disposal status to ensure accountability
- Checks alignment with regulatory requirements and internal waste-handling rules
- Generates waste management reports, compliance status, and improvement recommendations
- Delivers an executive-ready summary plus detailed appendices for audits
Inputs
- Waste types
- Waste quantities
- Project details (e.g., project name/ID, phase, contractor/subcontractor where available)
- Location data (site address/region)
- Regulatory requirements (jurisdictional rules, thresholds, reporting formats)
Outputs / Deliverables
- Waste management reports
- Compliance status
- Improvement recommendations
- Waste tracking insights (trends, hotspots, exceptions)
- Regulatory compliance summary
Value
- Reduces manual effort and cycle time for waste reporting and compliance checks
- Improves traceability of waste handling, reducing risk of gaps during audits
- Identifies reduction opportunities (process changes, segregation improvements, supplier/material choices)
- Supports sustainability KPI tracking and evidence-based decision-making