
Supply Cycle Optimizer (Circular Economy)
Purpose
Identify short supply cycles across multiple scales (company, city, state) and optimize resource usage and cost within circular-economy constraints.
Primary users
Supply chain leaders, industrial operations managers, procurement teams, sustainability/circularity leads, and partnership managers in industrial companies.
Where it fits (process/stage/trigger)
Used during supply network design, supplier/partner selection, circular-economy program launch, or recurring quarterly optimization when input costs, demand, or utility/waste constraints change.
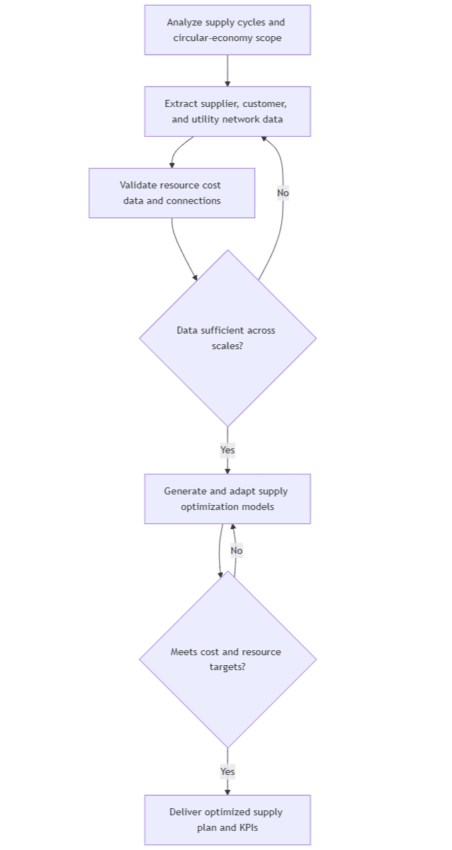
Key capabilities / workflow
Maps end-to-end supply cycles including suppliers, partnerships, customers, and links to public networks (energy, water, waste), validates resource and cost data, then rapidly adapts optimization models to the specific business case to propose improved routing, sourcing, and collaboration scenarios.
Inputs
Supplier and customer lists, partnership options, production and demand volumes, transport constraints, resource consumption data, unit costs, utility network constraints (energy/water), waste streams and treatment options, and geographic scope (company/city/state).
Outputs / Deliverables
Optimized supply-cycle scenarios, resource cost accounting (by resource type and scale), recommended supplier/partner configurations, network connection recommendations (utilities/waste), and KPI summaries (cost, resource intensity, circularity performance).
Value
Reduces total resource cost, improves resilience through shorter supply cycles, accelerates scenario design for circular-economy transitions, and enables consistent decision-making across different geographic and organizational scales.
