
Back to Agents

Compliance & Risk
RegReview Navigator
Purpose
Provide fast, accurate access to relevant regulations and translate them into actionable, review-ready compliance summaries and key insights.
Primary users
- Compliance teams and compliance officers
- Legal counsel and regulatory affairs teams
- Risk, audit, and governance stakeholders
- Business owners who need quick regulatory clarity
Where it fits (process/stage/trigger)
- Triggered when a user needs to interpret regulations for a decision, policy update, audit request, vendor assessment, or new product/process change
- Fits in the “regulatory research → interpretation → internal review” stage before legal/compliance sign-off
Key capabilities / workflow
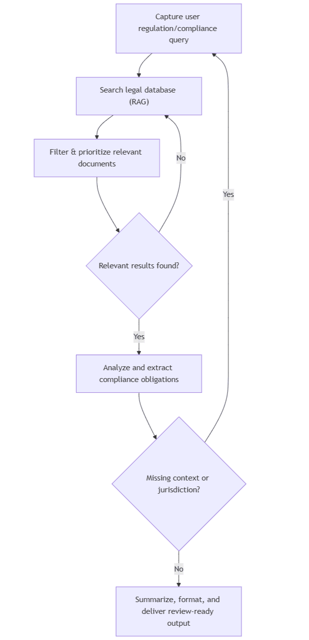
- Accepts a user’s compliance/regulatory question and any context provided (jurisdiction, topic, industry, timeframe)
- Searches a legal database for relevant regulations and guidance
- Filters results to the most pertinent sources
- Extracts key obligations, definitions, thresholds, exceptions, and compliance details
- Produces concise summaries and key insights
- Formats outputs for readability and internal review (“review-ready” deliverables)
Inputs
- User queries (regulation/compliance questions)
- Legal database access (regulations, compliance documents, internal regulatory libraries)
Outputs / Deliverables
- Summaries of relevant regulations
- Key insights and practical interpretation highlights
- Compliance details (e.g., obligations, scope, conditions, and notable requirements)
Value
- Reduces time spent searching and reading regulatory text
- Improves consistency of regulatory interpretation and internal documentation
- Accelerates compliance decision-making with clear, structured outputs suitable for review
