
Back to Agents

Industrial & Asset-Intensive Sectors
Quality & Progress Tracker
Purpose
Provide continuous, KPI-driven visibility on permit delivery performance across zones and individual permits, enabling early detection of bottlenecks and data-backed corrective actions.
Primary users
- Permit managers and PMO / project controls teams
- Compliance and quality teams
- Zone leads / delivery managers
- Stakeholder engagement teams and program leadership
Where it fits (process/stage/trigger)
- During permit execution and ongoing delivery governance
- Triggered by new permit status updates, milestone changes, compliance assessments, or scheduled reporting cycles (weekly/monthly)
- Used in steering committees, risk reviews, and performance reporting cadences
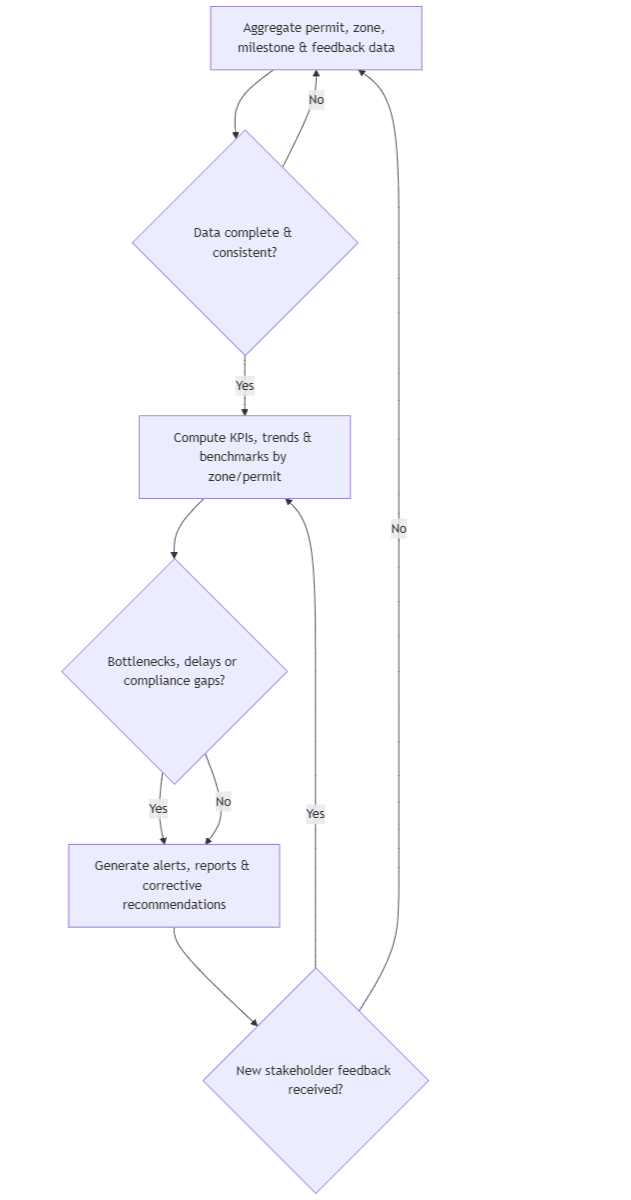
Key capabilities / workflow
- Define KPIs by zone and permit (approval rate, cycle time, adherence to plan, compliance gaps, satisfaction signals)
- Aggregate real-time status/progress data across zones and permits
- Calculate performance metrics and compare to benchmarks and historical projects
- Detect bottlenecks, delays, and early warning risk indicators
- Generate periodic and on-demand progress reports and dashboards
- Recommend corrective actions and mitigation measures
- Track stakeholder satisfaction and engagement effectiveness over time
- Forecast trends and expected performance trajectories
Inputs
- Action plan and timeline
- Permit status updates and tracking data
- Zone definitions and characteristics
- Project milestones and deadlines
- Stakeholder feedback and satisfaction data
- Compliance assessment results
- Historical permit processing and performance data
- Project performance benchmarks
Outputs / Deliverables
- Real-time KPI dashboard by zone and permit
- Zone-by-zone performance metrics
- Progress reports (periodic and on-demand)
- Bottleneck and delay analysis with early warning indicators
- Corrective action and mitigation recommendations
- Stakeholder satisfaction scores and engagement metrics
- Compliance gap analysis
- Trend analysis and performance forecasting
- Benchmarking insights versus historical projects
Value
- Faster identification of delays and root causes through KPI-based monitoring
- Improved predictability via trend analysis and forecasting
- Better governance and decision-making with standardized zone/permit reporting
- Reduced compliance risk through continuous gap tracking
- Higher stakeholder alignment by measuring satisfaction and engagement effectiveness