
Predictive Maintenance
Purpose
Help infrastructure and industrial asset owners anticipate maintenance needs by combining traditional maintenance signals with forward-looking climate scenarios to move from reactive to proactive asset management.
Primary users
Infrastructure firms (energy, transportation, digital, water infrastructures) and industrial companies operating and maintaining physical assets, including maintenance, reliability, and asset management teams.
Where it fits (process/stage/trigger)
Used during maintenance planning cycles, reliability reviews, or whenever climate volatility (heatwaves, flooding risk, hydrographic changes) may invalidate assumptions based only on historical maintenance data.
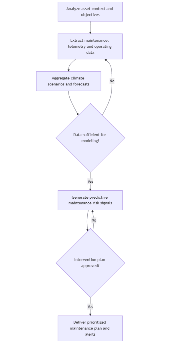
Key capabilities / workflow
Collects and structures existing maintenance history and operational data, enriches the modeling space with aggregated climate scenarios (e.g., rising temperatures, hydrographic forecasts), then produces risk signals and a prioritized set of recommended interventions with review/approval loops before release.
Inputs
Historical maintenance records, asset registry and criticality, sensor/telemetry and operating conditions (when available), location/context of assets, and climate scenario data/forecasts relevant to the asset geography and exposure.
Outputs / Deliverables
A climate-aware predictive maintenance assessment, prioritized maintenance actions by asset and timeframe, alert thresholds and risk flags, and a summarized plan that can be integrated into existing maintenance tools and workflows.
Value
Expands beyond “past-only” maintenance predictors by incorporating climate-driven stressors, enabling earlier interventions, improved asset availability, reduced unplanned downtime, and better preparedness for climate change impacts on infrastructure and industrial plants.
