
Insights & Compliance Agent
Purpose
Generates client-ready dashboards and compliance reporting by comparing actual vs planned performance, identifying gaps and risks, and recommending corrective actions across multi-level government programs.
Primary users
External client stakeholders such as program managers, PMO leads, compliance officers, auditors, and policy/impact evaluation teams operating at local, regional, national, or international levels.
Where it fits (process/stage/trigger)
Used during program monitoring and reporting cycles or at key governance milestones, typically triggered by an RFP-driven reporting need, a periodic compliance review, or a performance deviation requiring investigation.
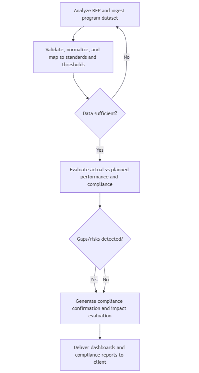
Key capabilities / workflow
Ingests an integrated program dataset and framework, validates completeness, maps evidence to compliance standards and thresholds, evaluates performance trends against plans and historical baselines, detects gaps/risks, and generates dashboards, compliance reports, impact evaluation narratives, recommendations, and forecasts.
Inputs
Program framework, integrated dataset, compliance standards, historical trends, and threshold definitions; optionally an RFP-based synthetic dataset can be used to demonstrate the end-to-end workflow with a concrete example.
Outputs / Deliverables
Interactive dashboards, compliance reports, gap and risk analysis, impact evaluation outputs, prioritized recommendations for corrective actions and improvements, and forward-looking forecasts.
Value
Improves governance transparency and decision-making by standardizing compliance evidence, surfacing performance and compliance issues early, quantifying impact, and accelerating production of consistent, client-facing reporting across multiple levels of government.
