
Back to Agents

Energy & UtilitiesCompliance & Risk
Field Operator Guidance Agent
Purpose
Provide field operators with context-aware, step-by-step operational guidance derived from approved Safety & Operating Procedures (S&OP), including safety reminders and branching paths for abnormal or emergency situations.
Primary users
- Frontline field operators and technicians (industrial, energy, transportation)
- Shift supervisors and control-room support (for escalation and oversight)
- EHS / Safety teams (for procedure adherence and traceability)
Where it fits (process/stage/trigger)
- At the point of work: before starting a task, during execution, and during verification/closeout
- Triggered by: scanning an equipment ID/QR code, selecting a job/procedure, or detecting abnormal conditions from sensor/manual inputs
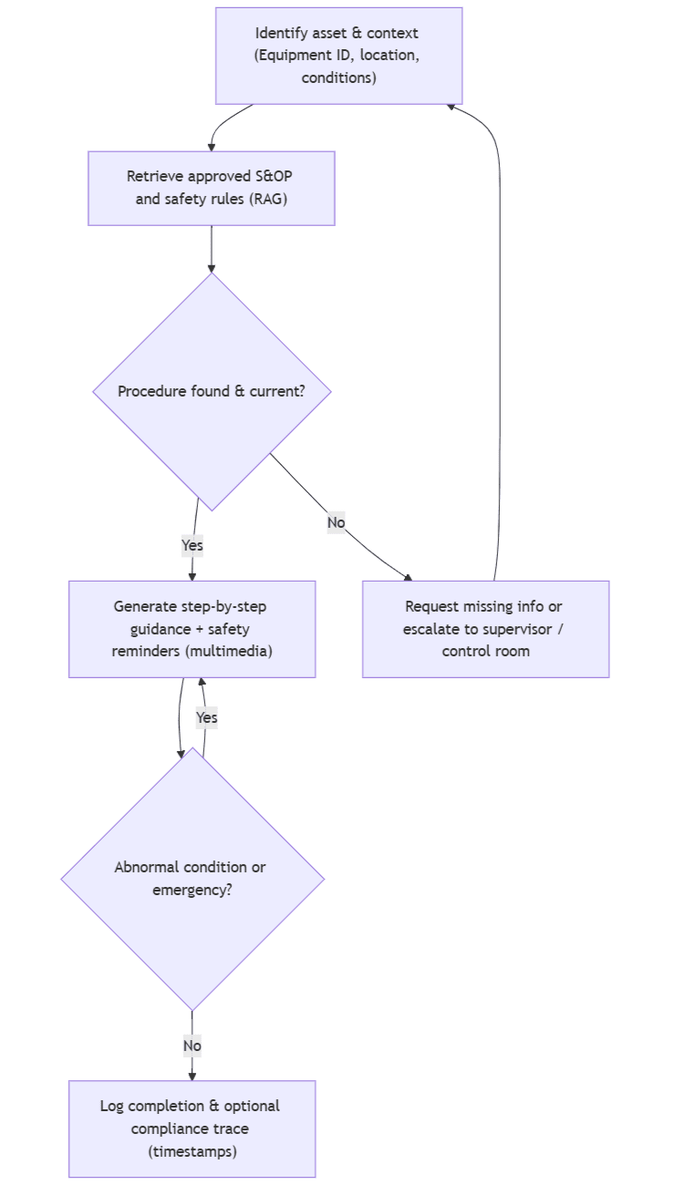
Key capabilities / workflow
- Identify equipment/context from QR/equipment ID, operator role/location, and current conditions
- Retrieve the correct approved procedure(s) and safety requirements
- Generate a guided step sequence with checkpoints and “what’s next?” prompts
- Insert contextual safety reminders (PPE, LOTO, hazard classes) and stop conditions
- Branch to alternate or emergency steps when conditions deviate
- Support conversational Q&A (e.g., “what if…?”, “what’s next?”, “is it safe to proceed?”)
- Optionally record a timestamped procedure trace for compliance evidence
Inputs
- Equipment ID or QR code scan
- Current operating conditions (sensor data and/or manual input)
- Approved S&OP documents
- Safety requirements (e.g., PPE, LOTO, hazard classes)
- Location or role of the field operator
- Multimedia files (procedure diagrams, safety illustrations, videos)
Outputs / Deliverables
- Step-by-step instruction flow based on procedure type
- Context-aware safety reminders (hazard alerts, required gear, stop/hold points)
- Branching logic for emergency or alternate procedures
- Conversational interface for questions like “what if...?” or “what’s next?”
- Multimedia-enhanced guidance (image/video/diagram support)
- Evidence of compliance (optional: timestamped procedure traceability)
Value
- Improves safety and reduces incident risk by enforcing approved steps and safety gates
- Reduces human error with structured, real-time guidance and contextual checks
- Increases operational consistency across shifts, sites, and varying experience levels
- Speeds up execution and troubleshooting by making procedures searchable and interactive
- Enhances audit readiness with optional traceability of procedure execution
