
Documentary Fraud Analyst
Purpose
Help investigators and operations teams assess suspected fraud in invoices and related case documents with evidence-backed reasoning and clear next steps.
Primary users
Claims handlers, fraud analysts, finance/AP controls, and compliance reviewers.
Where it fits (process/stage/trigger)
Used during claim intake, invoice validation, or investigation triage when a case includes PDFs, images, scanned documents, or conflicting information.
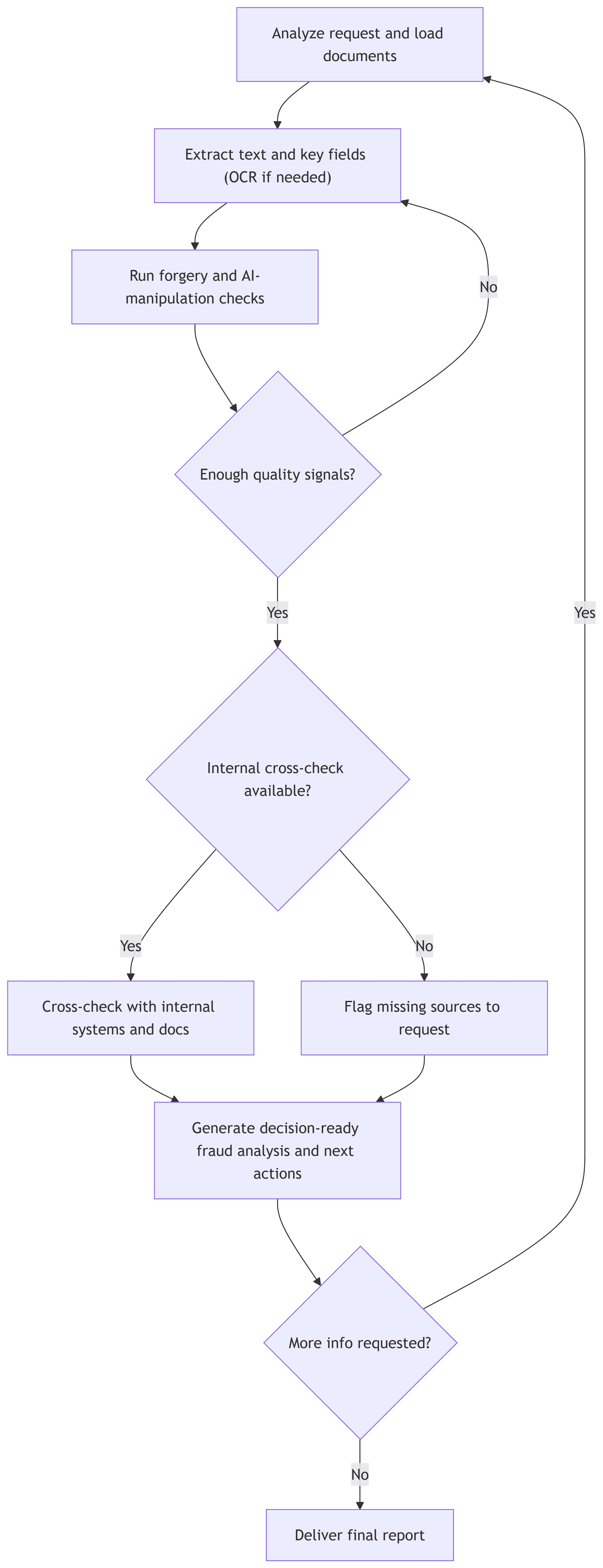
Key capabilities / workflow
It extracts and normalizes content (including OCR), runs manipulation and AI-forgery indicators, combines multiple signals into a fraud-risk view, cross-checks inconsistencies against internal documentation and systems when available, then produces a decision-ready narrative with evidence references.
Inputs
Plain-text questions about a referenced document or invoice, linked or attached PDFs/images, and case context such as claim details or prior notes.
Outputs / Deliverables
A structured plain-text analysis covering case understanding, an extracted facts table with sources and evidence, fraud-check signals with confidence, an overall risk assessment, contradictions and supporting evidence, recommended next actions as a practical checklist, and missing data to request next.
Value
Reduces manual review time, improves consistency of fraud triage, and supports defensible decisions by tying conclusions to extracted evidence and system cross-checks.
