
Biodiversity Credit Selection and Valuation Tool
Purpose
Analyze complex ecological data, ecosystem services, and socioeconomic factors to value biodiversity credits and recommend which credits a company should purchase to support conservation outcomes and credible mitigation.
Primary users
Sustainability, environment, and procurement teams at utilities and infrastructure-related organizations such as water, gas, and electricity companies.
Where it fits (process/stage/trigger)
Used during planning and procurement when an organization needs to comply with emerging biodiversity credit schemes (e.g., UK statutory credits/marketplace) or when preparing investment decisions and budget allocation for biodiversity and nature-positive commitments.
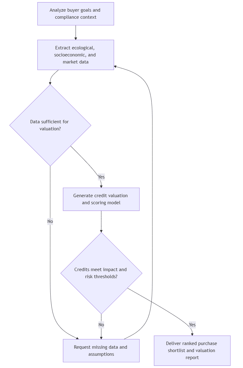
Key capabilities / workflow
Ingests ecological impact evidence, socioeconomic co-benefits, mitigation effectiveness information, and market factors, then scores and values candidate credits, applies verification/monitoring and credibility checks, and produces a ranked selection with pricing guidance that can inform an internal pricing mechanism and purchasing strategy.
Inputs
Ecological and habitat condition data, ecosystem services indicators, project documentation, socioeconomic benefit information, mitigation effectiveness evidence, monitoring and verification details, market demand signals, price benchmarks, and buyer constraints (budget, geography, risk tolerance, reporting needs).
Outputs / Deliverables
A ranked shortlist of recommended biodiversity credits to purchase, transparent valuation ranges with key drivers, a justification narrative aligned to ecological impact and co-benefits, and a due-diligence style summary covering verification and monitoring considerations.
Value
Improves decision quality and consistency in biodiversity credit procurement by translating complex, multi-source nature and market data into defensible valuations and purchase recommendations, helping incentivize conservation and sustainable land management while reducing credibility and delivery risk.
