
Automated Customer Requests Classification & Answer Sample
Purpose
This agent autonomously processes customer requests by classifying, making decisions, and executing actions.
Primary users
Customer service teams and operations managers in consumer credit sectors.
Where it fits (process/stage/trigger)
It fits in the customer service process, triggered by incoming customer requests.
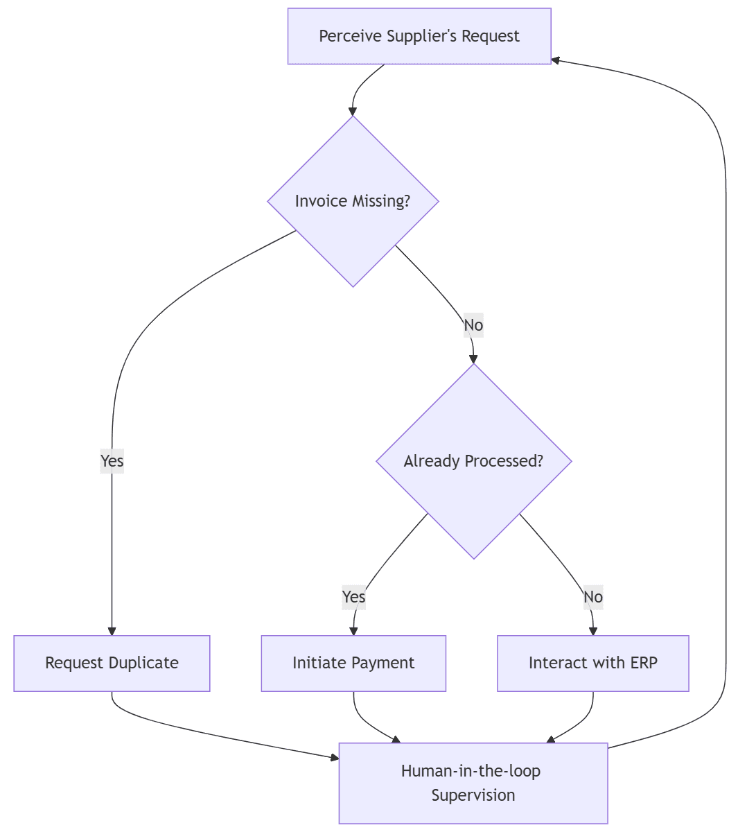
Key capabilities / workflow
The agent perceives requests, decides on actions like requesting duplicates or initiating payments, interacts with systems like ERP and SharePoint, and operates in a loop with human supervision for exceptions.
Inputs
Customer requests and related data from ERP and SharePoint.
Outputs / Deliverables
Classified requests, initiated payments, and requested duplicates.
Value
Enhances efficiency by automating decision-making and actions, reducing manual workload, and ensuring accurate processing with human oversight for exceptions.
