
Back to Agents

ESGIndustrial & Asset-Intensive Sectors Compliance & Risk
AI Resilient Infrastructure
Purpose
Provide a clear, objective assessment of an organization’s critical infrastructure resilience across physical, digital, supply chain, compliance, and sustainability dimensions, turning fragmented operational data into a defensible scorecard and prioritized actions.
Primary users
- Enterprise risk management (ERM) and resilience leaders
- Critical infrastructure / operations leaders (IT/OT, facilities, engineering)
- Supply chain and procurement risk teams
- Compliance, ESG, and internal audit stakeholders
- Strategy / finance teams supporting capital allocation
Where it fits (process/stage/trigger)
- Annual/quarterly resilience assessment and board reporting
- Pre-audit / compliance evidence preparation and gap identification
- M&A / supplier onboarding due diligence
- Post-incident review to re-baseline resilience and prioritize remediation
- Prior to major capex planning cycles to justify investments with data
Key capabilities / workflow
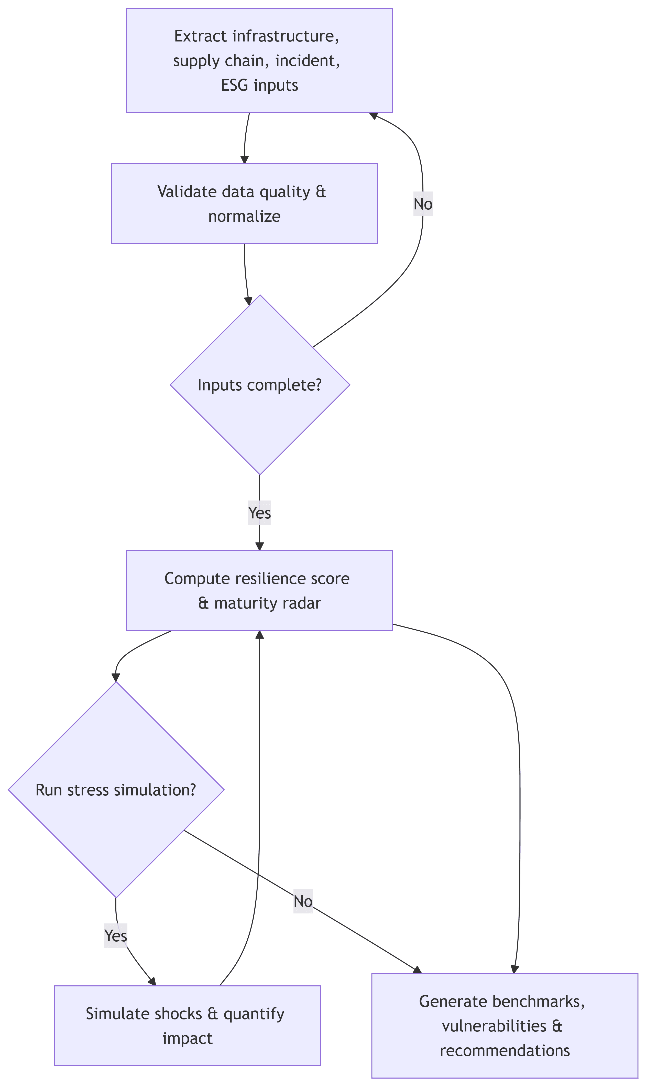
- Resilience Scoring: Calculates a 0–100 resilience score across physical, digital, supply chain, compliance, and sustainability dimensions.
- Industry Benchmarking: Compares results against sector/geography/size peers using public and proprietary data.
- Rapid Diagnostics: Produces a concise resilience report with weak points flagged and actionable recommendations.
- Stress Simulation: Models hypothetical shocks (e.g., cyberattack, climate event, supply failure, grid outage) to estimate impact and identify failure points.
Inputs
- Inventory of physical and digital infrastructure
- Supplier / supply chain data (location, backup plans, BCP)
- Incident logs (if available)
- ESG/compliance indicators and certifications
Outputs / Deliverables
- Consolidated resilience score (0–100 scale)
- Maturity radar by dimension
- Sector benchmarks
- Critical vulnerabilities (with flagged weak points and recommended actions)
Value
- Creates an objective, repeatable resilience baseline rather than subjective assessments
- Highlights supply chain and infrastructure single points of failure with actionable remediation guidance
- Enables benchmarking to prioritize initiatives relative to peers
- Strengthens compliance posture and supports investment decisions with measurable evidence
